工作流程
位置: 首页 > 服务指南 > 工作流程 > 正文

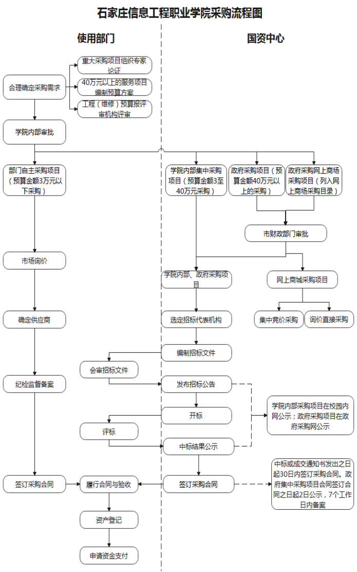
采购流程图

作者:   时间:2022-03-19   点击数:

办公电话:(0311)87625068

E-mail:caigou247@163.com

东校区:石家庄市藁城区天祥大街81号

西校区:石家庄市藁城区天祥大街82号


Copyright © 2021 beat365中文官方网站-国有资产管理中心