学院制度
位置: 首页 > 政策制度 > 学院制度 > 正文

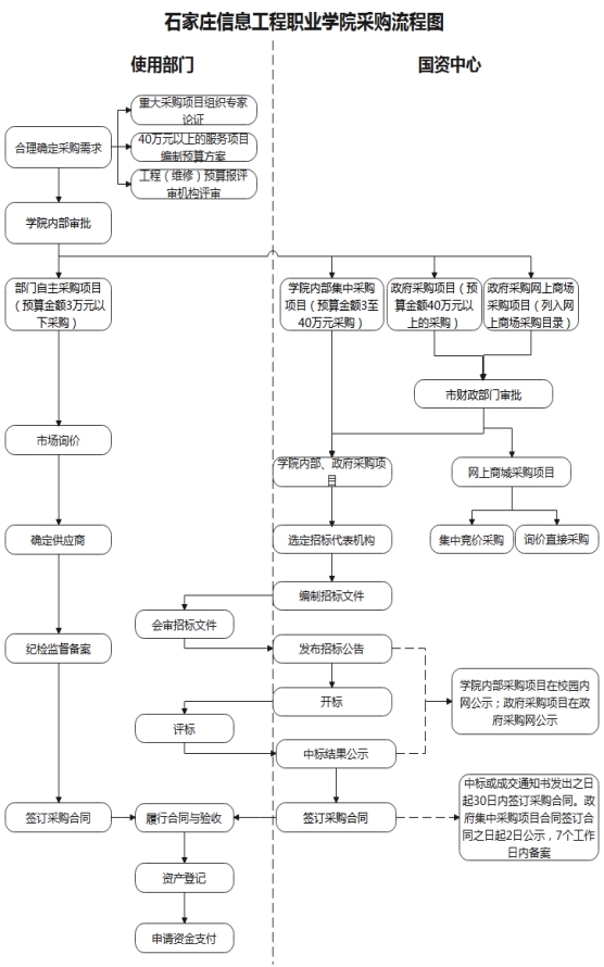
beat365中文官方网站采购流程图

作者:   时间:2022-03-03   点击数:


  • 附件【采购流程图.docx】已下载

办公电话:(0311)87625068

E-mail:caigou247@163.com

东校区:石家庄市藁城区天祥大街81号

西校区:石家庄市藁城区天祥大街82号


Copyright © 2021 beat365中文官方网站-国有资产管理中心