beat365中文官方网站
学校首页
|
中文版
|
英文版
网站首页
纪检要闻
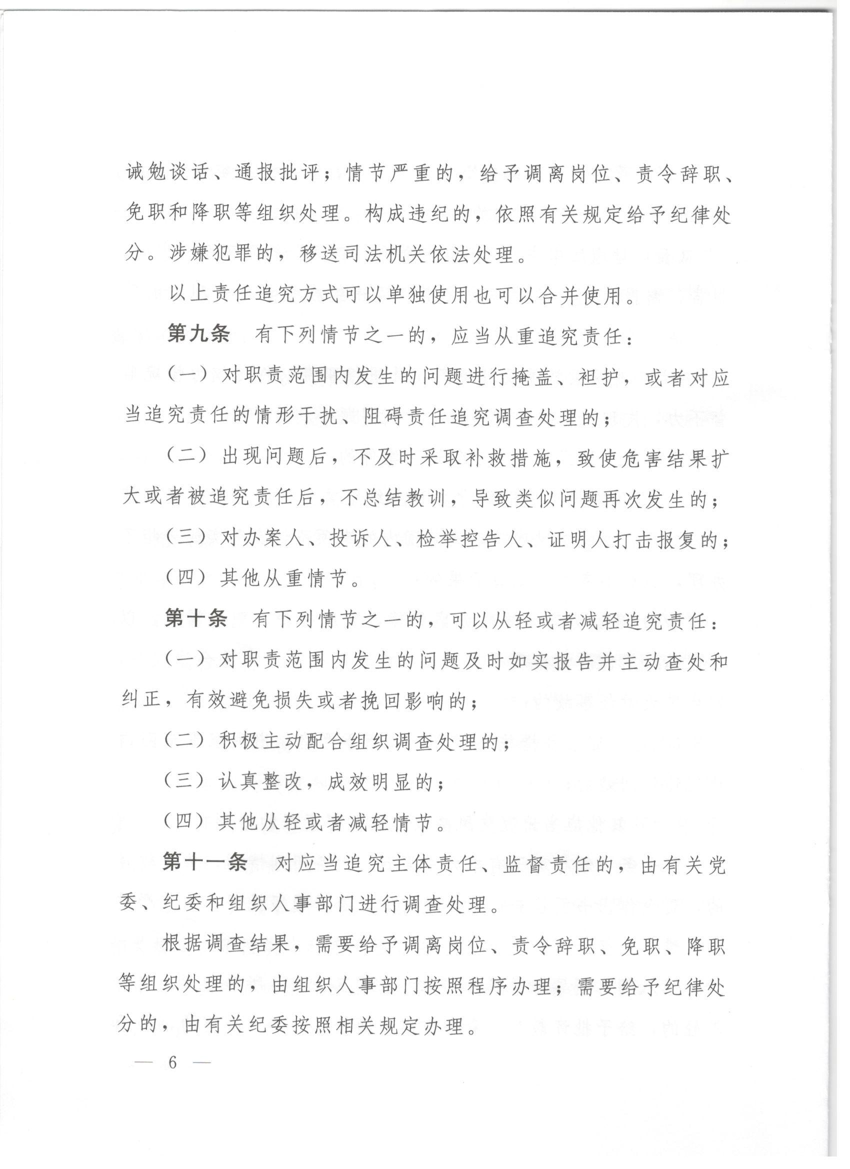
工作动态
纪检文件
警钟长鸣
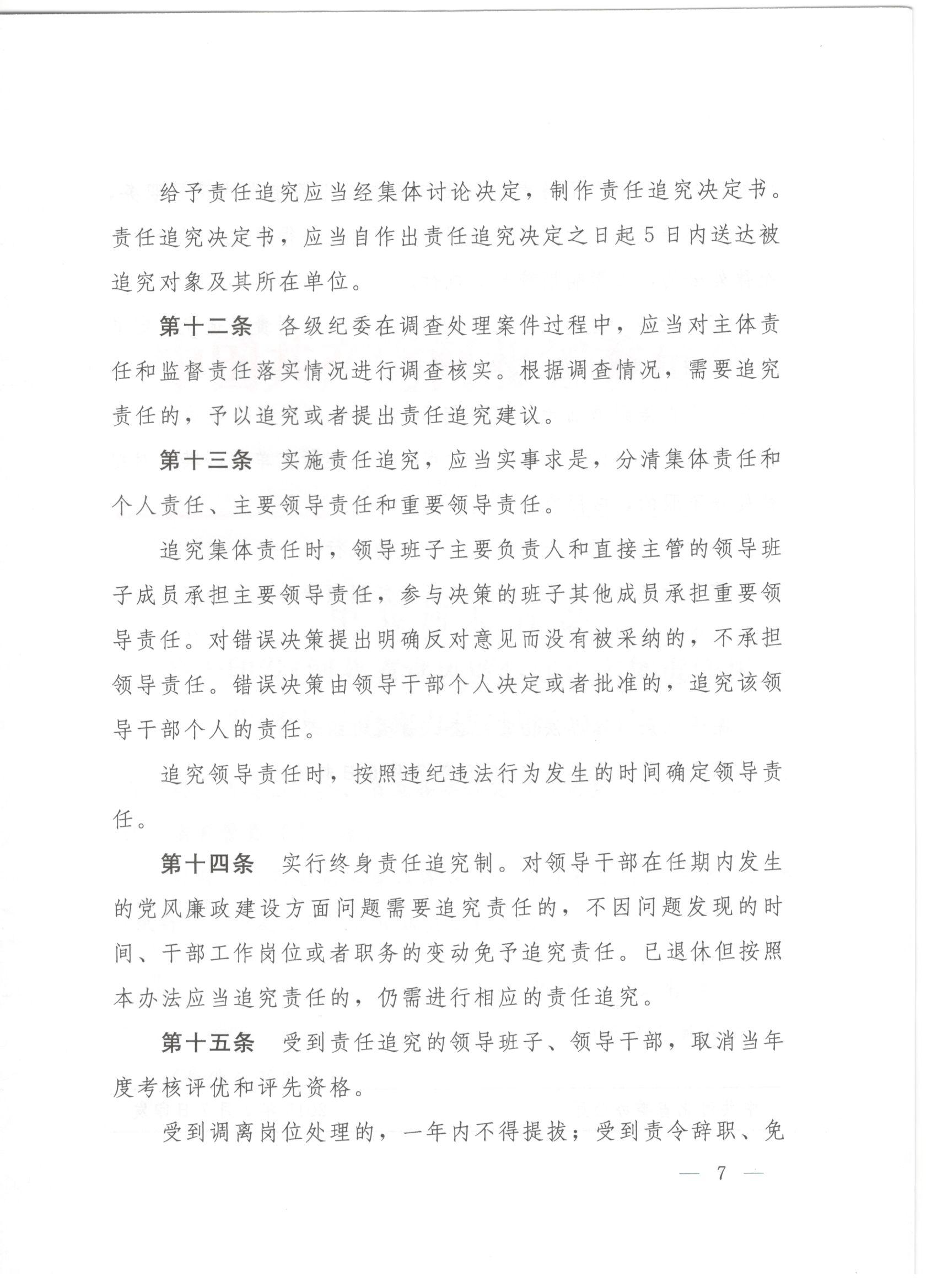
监督执纪
党纪法规
纪检简报
网站首页
>
纪检要闻
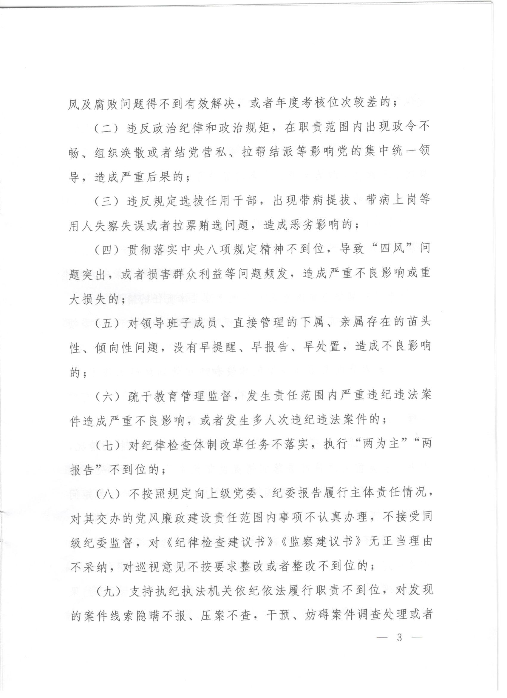
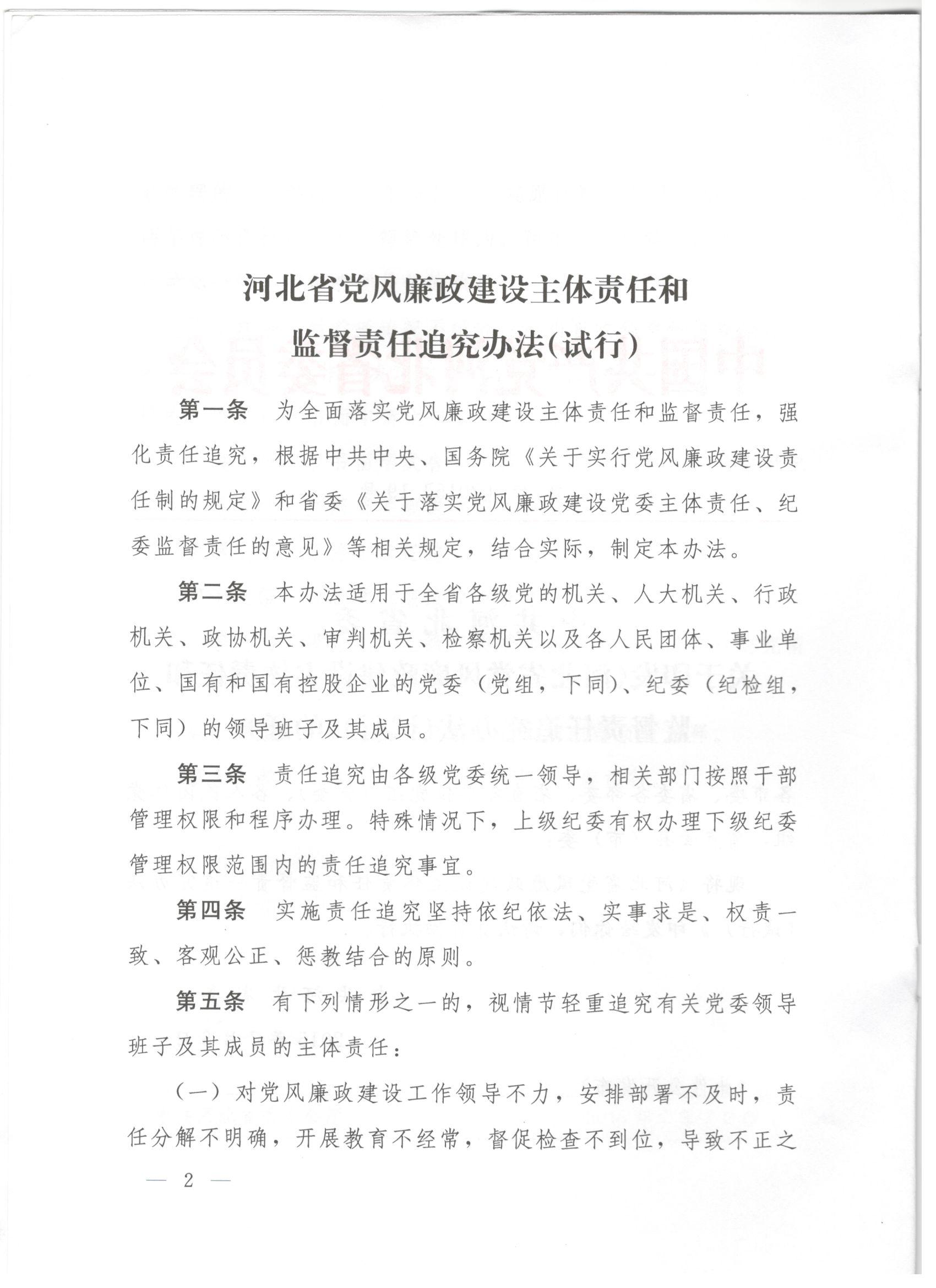
中共河北省委关于印发《河北省党风廉政建设主体责任和监督责任追究办法(试行)》的通知
作者: 时间:2015-07-09 点击数:
供稿:纪委
上一篇:
河北省中秋国庆期间加强纠正“四风”工作
下一篇:
进一步严明政治纪律政治规矩 河北出台党员干部“十不准”
beat365中文官方网站 纪律检查委员会主办