为落实共青团中央、教育部、全国学联联合下发的《关于推动高校学生会(研究生会)深化改革的若干意见》,并结合《关于巩固高校学生会(研究生会)改革成果的若干措施》文件要求,接受广大师生监督,现将beat365官网2022—2023学年学生会(研究生会)改革情况公开如下。
改革自评表





《学生会章程》
beat365中文官方网站学生会章程
修正案
(草案)
第一章 总 则
第一条 beat365中文官方网站学生会(简称院学生会)是在学院党委领导下、学院团委指导下独立自主开展工作的学生群众性组织。院学生会作为团体会员参加河北省学生联合会和石家庄市学生联合会,承认并遵守《河北省学生联合会章程》和《石家庄市学生联合会章程》。
第二条 基本任务:
(一)高举习近平新时代中国特色社会主义思想伟大旗帜,以马克思列宁主义、毛泽东思想、邓小平理论、“三个代表”重要思想、科学发展观、习近平新时代中国特色社会主义思想为指导,遵循和贯彻党的基本路线和教育方针,促进同学德、智、体、美、劳全面发展,团结和引导同学成长为德才兼备、全面发展的中国特色社会主现代化建设事业需要的合格人才,进一步增强对中国特色社会主义的道路自信、理论自信、制度自信、文化自信,自觉树立和践行社会主义核心价值观,为把beat365官网建成“省内一流”高水平高职院校做出贡献。
(二)充分发挥学院联系广大同学的“桥梁”和“纽带”作用。积极参与学院的民主管理,在维护学院整体利益的同时,维护同学的正当利益。代表同学向学院各职能部门及时反映同学在学习、生活中的合理建议和要求,协助学院解决同学的实际问题,维护同学的合法权益。
(三)积极组织开展健康有益、丰富多彩的课余活动,促进校园文化建设,倡导良好的院风、学风,努力为同学创造良好的学习和生活条件。
(四)引导广大同学积极投身于社会实践活动,努力为同学适应社会提供帮助和指导,使同学在实践中受教育、长才干、做贡献。
(五)在各项活动中进行共产主义、爱国主义和集体主义教育,提高同学的思想政治素质和道德修养,增强民主意识、参与意识和主人翁责任感。
(六)促进全体同学之间、同学和教职工之间的团结,积极参与教学改革、协助学院建设良好的教学秩序、培养良好的学习风气。
(七)深入推进学生会组织改革,构建“主席团+工作部门”的组织架构,推动建立“院、系、班”三级联动工作格局,落实和完善学生代表大会制度。
(八)加强学生会自身组织建设,坚持以学生为本,坚持为了同学、代表同学、服务同学、依靠同学,从同学中来、到同学中去,着力扩大广大同学对学生会工作的参与、监督和评议,全面活跃学生会工作,指导系级学生会的工作。
(九)坚持从严治会,落实《学生会研究生会干部自律公约》,践行学生会宗旨,规范学生会工作人员遴选程序,加强日常教育管理,强化群众意识、责任意识和奉献意识,以实际行动为广大同学树先锋、做表率。
第二章 会员
第三条 凡取得beat365中文官方网站学籍的全日制学生,承认、遵守学生会章程,均为学生会会员。
第四条 会员的基本权利
(一)通过符合学生会章程规定的民主程序,参与有关事务的商讨。
(二)享有选举权和被选举权。
(三)通过正当途径对学生会工作提出建议、批评并进行监督。
(四)按规定参加学生会组织的各种活动的权力。
第五条 会员的基本义务
(一)坚持四项基本原则,严格遵守国家的各项法律和学院的各项规章制度,尊师爱校,团结同学维护学校荣誉。
(二)勤奋学习,积极进取,全面提高自身素质。
(三)遵守学生会章程,服从学生会决议,积极参加学生组织的各项活动,维护学生会荣誉。
第三章 组织机构
第六条 学生会实行民主集中制的组织原则。
第七条 beat365中文官方网站学生代表大会(简称院学代会)是院学生会的最高权力机关。学生代表大会须每年召开一次,如遇特殊情况,经学生委员会以总数三分之二以上委员通过并经学院党委批准,可以提前或延期召开学代会。
第八条 院级学代会代表经班级团支部推荐,系学生会组织选举产生,代表名额一般不低于学生会组织所联系人数的1%,名额分配要覆盖各系、年级及主要社团,院(系)学生会组织工作人员中的学生代表一般不超过40%,女代表不少于25%。
第九条 院学代会有下列职权:
(一)审议学生会组织工作报告;
(二)制定或修订《beat365中文官方网站学生会章程》;
(三)选举产生新一届学代会常设机构;
(四)征求广大同学对学院工作的意见和建议,合理有序表达和维护同学正当权益,参与学院治理;
(五)讨论和决定应由学代会决定的其他重要事项。
第十条 院学代会须有应到会代表总数三分之二以上代表出席方能召开,院学代会的选举和表决须经全体代表过半数以上通过方为有效。对章程及其修正案(草案)的表决须以全体代表人数的三分之二及以上同意为通过。
第十一条 院学生委员会是beat365中文官方网站学生会在学代会闭会期间的最高权力机构。
(一)院学生委员会由当选委员的学生代表组成,每届任期一年。学代会如提前或推迟举行,它的任期相应改变。
(二)院学生委员会全体会议应当有三分之二以上委员参加才能召开。委员会全体会议由院学生会主席团召集和主持。
(三)院学生委员会进行选举和通过决议实行表决制。
第十二条 院学生委员会有下列职权:
(一)在学代会闭会期间,执行代表大会的决议,决定院学生会的重大事项;
(二)召集beat365中文官方网站学生代表大会;
(三)选举院学生会主席团成员;
(四)审议和批准院学生会主席团的工作报告。
第十三条 beat365中文官方网站学生会主席团是学代会闭会期间的最高执行机构。院学生会主席团主要负责学生会工作的全面开展,并根据工作需要,下设工作部门。
第十四条 院学生会工作人员一般为40人左右,主席团成员不超过5人,工作部门一般不超过6个,每个工作部门设负责人2至3人,工作人员一般不超过6人,院级学生会主席团成员中应指定1名主席团成员负责院学生社团工作。除学生会主席团成员和工作部门成员,均不设置其他任何职务,学生会确需主办的重大工作或活动,可根据需要以项目化方式招募志愿者,吸收同学参加,因事用人,事完人散。
第十五条 探索实行轮值主席制度,学生会不设主席、副主席,设执行主席,执行主席由主席团成员轮值担任,执行主席负责召集会议、牵头日常工作。
第十六条 院学生会主席团有下列职权:
(一)解释学生会章程,监督章程的实施。
(二)决定各工作部门的机构设置、任务与职责,制定学生会总体工作计划,领导各部门工作。
(三)统筹各系学生会工作。
(四)制定和修改学生会工作职责、学生干部的考核、例会、值班制度及其他制度,并监督实行。
(五)在学生代表大会闭会期间,负责执行大会决议,行使大会赋予的职权以及大会授予的其他权利。
(六)定期向委员会通报工作,并接受其监督。
第十七条 院学生会秘书长
(一)由院学生会主席团聘请院团委专职干部担任学生会秘书长。
(二)院学生会秘书长代表院团委对学生会工作进行指导。
(三)执行院学生会主席团的决议和决定。
(四)负责院学生会的日常工作。
第四章 基层组织
第十八条 院学生会的基层组织由各系学生会组织和班级委员会组成。
第十九条 院学生会组织建立“院、系、班”三级联动的工作格局。明确院级组织对系级组织、系级组织对班委会的指导职责。重点从制度设计、资源整合、活动开展等方面,加强院级学生会组织对系学生会组织的指导、联系和帮助,充分发挥基层学生组织直接联系广大学生的优势。
第二十条 系学生会是本会的系级组织,接受所在系党组织的领导,团组织的指导,并接受院学生会的指导、统筹。
第二十一条 系学生代表大会(简称系学代会)是系学生会的最高权力机构,系学代会原则上每年召开一次,代表具有广泛性,由全系会员选举产生,对其负责,并报告工作,学代会选举结果应向大会报告,并经同级党组织批准,报院学生会备案。
第二十二条 系学生会组织有下列职权:
(一)负责本系学生会的日常工作;
(二)执行院学生代表大会、系学生代表大会的决定、决议,有义务积极全面的配合院学生会的全院性工作,加强各系学生会间的联系和交流;
(三)根据本系特点积极开展工作,活跃本系学生的课余文化生活;
(四)每年至少一次通过集中会议或书面形式向院学生会组织进行工作报告并给予意见建议,接受院学生会组织对系学生会组织工作考核,考核结果进行公开;
(五)收集同学们的建议、意见和要求,及时向院学生会组织和有关部门反映;
(六)指导本系各班委会的工作。
第二十三条 系学生会主席团由系召开学生代表大会选举产生。系学生会主席团成员不超过3人,主持系学生会日常工作,可设工作部门协助工作,一般不超过6个,工作人员不超过30人。
第二十四条 系学生会的组织机构、职责权限、规章制度原则上与院学生会对应,应参照本章程的原则由各系学生代表大会决定,院学生会应对其提出指导意见。
第二十五条 班委会是院学生会的基层组织,由班级全体同学民主选举产生,对全班同学负责并报告工作,接受系学生会的指导,其职能为团结全班同学,保证院学生会的宗旨和任务的贯彻落实,并根据各班具体情况,积极主动地开展工作。
第二十六条 班委会有下列职权:
(一)组织安排各项班级活动;
(二)协助上级学生会完成各项工作,定期向系学生会汇报工作;
(三)班长有权代表全班参加系学生会的有关会议,对系学生会工作有建议权;
(四)收集同学们的建议、意见和要求,并及时向上级学生会组织及有关部门反映;
(五)协助院、系解决同学的学习和生活中遇到的实际问题和困难,切实维护同学们的正当的合法权益。
第五章 学生骨干
第二十七条 学生会干部是学生工作的骨干力量,学生会按德才兼备的原则选拔干部。学生会干部候选人必须符合政治合格、学习优秀、品德良好、作风过硬、群众基础好等标准。
第二十八条 学生骨干选拔标准:
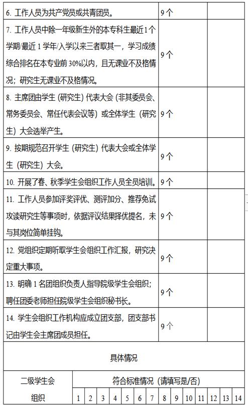
(一)应当为共产党员或共青团员,理想信念坚定,热爱和拥护中国共产党,具有强烈的爱国意识、爱国情感,积极弘扬和践行社会主义核心价值观;
(二)品行端正、作风务实、乐于奉献,具有全心全意为广大同学服务的觉悟和能力;
(三)学有余力,学业优良,学习成绩综合排名在本专业前30%以内,且无课业不及格情况。
第二十九条 学生骨干选拔过程应公开透明、公平竞争,确保广大同学的知情权、参与权。
第三十条 学生骨干遴选程序
(一)院学生会主席团候选人应由系团组织推荐,经系党组织同意,由学院学生处和学院团委联合审查后,报学院党委确定。
(二)院学生会工作部门成员由系团组织推荐,经学院学生处和学院团委审核后确定。
(三)系学生会主席团候选人和学生会工作人员应当由班级团支部推荐,经系党组织确定。
(四)院学生会工作人员中来自系学生会的成员一般不少于50%。
第三十一条 学生骨干考核退出机制
(一)在遵守原则和程序的前提下,学生会骨干均享有提出辞职或退出的权利;
(二)所有提出辞职或者退出的学生骨干必须具备正当理由,须由本人向所属团组织递交书面申请,经所属团组织审查和所属学生会组织通过后方可辞职;
(三)对于无法正常完成学业的、考核不合格的、违纪违法的以及其他无法正常履行职责的学生骨干,按规定和程序予以劝退、免职或罢免。
第三十二条 学生会干部由院团委负责管理和考核,考核结果通报所在系。
第六章 附 则
第三十三条 本章程的解释权属于院学生会。
第三十四条 本章程自通过之日起生效。
校级组织工作机构组织架构表

校级组织工作人员名单



beat365中文官方网站第八届学生委员会
主席团候选人产生办法
(一)产生条件
1.政治面貌为共产党员或共青团员,政治立场坚定;具有较强的思想政治理论水平;
2.具备“为同学服务”的意识,有较强的语言表达能力、团队合作精神、工作踏实能干,具有奉献精神;
3.遵循校规校纪,无违法违纪现象,强烈的责任感及创新意识,勤劳肯干,服从指挥,务实求真;
4.最近1个学期或学年学习成绩综合排名均在本专业前30%以内,且无课业不及格情况。
(二)产生办法
beat365中文官方网站第八届学生委员会主席团由beat365中文官方网站第八届学生会委员会选举产生,选举工作坚持民主集中制原则,在大会主席团领导下进行。
beat365中文官方网站第八届学生委员会
主席团选举办法
根据《河北省学生联合会章程》、《石家庄市学生联合会章程》和《beat365中文官方网站学生会章程》以及学生会有关规定,制定本选举办法。
一、beat365中文官方网站第八届学生委员会主席团由beat365中文官方网站第八届学生会委员会选举产生,选举工作坚持民主集中制原则,在大会主席团领导下进行。
二、beat365中文官方网站第八届学生委员会主席团成员5名。经学院提名,大会主席团和全体代表酝酿,按照等额比例提出主席团候选人6名。提交大会选举,选出beat365中文官方网站第六届学生委员会主席团5名。
三、应到会的正式委员有2/3以上出席大会方能进行选举。
四、选举以举手表决形式进行。
五、委员对候选人可以投赞成票、不赞成票或弃权。请假的代表不参加投票。
六、选举结果,候选人获得赞成票必须超过大会实到委员的半数方可当选。
七、选举前由大会主席团提名,全体委员推选总监票人1名,监票人1名,监督大会选举工作。总监票人、监票人必须是本次代表大会委员,已提名为beat365中文官方网站第六届学生委员会主席团候选人者不得担任总监票人、监票人。
八、大会在宣布计票结果、选举结果时,以姓氏笔划为序。
九、选举中,如果发生本办法规定之外的情况,由大会主席团决定。
beat365中文官方网站
第八次学生代表大会筹备委员会
2022年11月16日
校级学生代表大会召开情况



现场照片





校级学生代表大会代表选举办法
各系团总支、学生会:
根据《中华全国学生联合会章程》和《beat365中文官方网站学生会章程》的有关规定,结合beat365官网相关实际,学院拟定于2022年11月16日召开beat365中文官方网站第五次团员代表大会和第八次学生代表大会,为保障大会顺利进行,特制定beat365中文官方网站第五次团员代表大会和第八次学生代表大会的选举办法,请各系认真贯彻执行。
一、代表资格
1.代表必须是具有beat365中文官方网站学籍的学生。
2.严格遵守宪法和法律,遵守学院的各项规章制度,在校期间无不良行为和处分纪录。
3.学习刻苦努力,成绩良好,德智体美劳全面发展,有较高的政治素质和觉悟,坚持四项基本原则,拥护党的路线、方针、政策。
4.支持学生会工作,热心为同学服务,积极参加各项集体活动,有良好的群众基础,能代表广大同学的切身利益和迫切愿望,并如实反映广大同学的意见,正确行使民主权利。
二、代表的名额总数及分配
根据《中华全国学生联合会章程》有关规定,结合beat365官网实际,经院党委批准,beat365中文官方网站第五次团员代表大会第八次学生代表大会代表名额为190名,列席代表若干,代表名额约占beat365官网学生总数的1%,女性代表所占比例不少于25%,同时注意照顾少数民族代表比例。本次学代会共有9个系、5个学生组织作为选举单位,原则上按照各系学生人数占全院学生总数的比例进行名额分配,同时结合实际工作需要进行。
三、代表产生的程序
1.第五次学生代表大会和第八次学生代表大会代表候选人预备人选由各系和各学生组织民主选举产生;
2.各选举单位按照名额分配及构成要求进行选举并提交学代会代表候选人名单;
3.各选举单位选举产生的团学代会代表候选人,通过团学代会筹委会代表资格审查委员会审查、公示合格后获得正式代表资格。
四、团学代会代表相关材料汇总及提交
学代会代表候选人预备人选电子版材料于2022年11月10日下午17:00交至学代会筹委会邮箱,纸质版材料同时交至启智1号楼105办公室,经学代会筹委会代表资格审查委员会审查、公示合格后获得正式代表资格。
联系人:安 硕:18730312188
李若寒:18830151379
学代会筹委会邮箱:sjzxgxsh@163.com
beat365中文官方网站学生会
2022年11月1日
beat365中文官方网站学生委员会
工作人员述职评议办法
第一章 总则
第一条
为深入贯彻习近平新时代中国特色社会主义思想特别是习近平总书记关于青年工作的重要思想和团的十八大、全国学联二十七大会议精神,落实《关于推动高校学生会(研究生会)深化改革的若干意见》文件要求,进一步深化学生会(研究生会)改革,支持和引导学生会(研究生会)更好地服务青年学生成长成才,结合beat365官网工作实际,现制定本办法。
第二条
述职评议会由以学生代表为主,院党委学生处、院团委组成。
第三条
述职评议对象为beat365中文官方网站学生会主席团成员及其工作部门负责人。
第四条
述职评议内容分为日常考评和集中考评,其中日常考评从政治态度、道德品行、学习情况、工作成效、纪律作风等方面进行评价,集中考评分为提交总结材料、现场述职汇报两个部分。
第五条
述职评议时间一般在每学期的最后一个月。
第二章 日常考评
第一条
日常考评从政治态度、道德品行、学习情况、工作成效、纪律作风等方面进行评价,总分100分,占述职评议结果的50%。
第二条 政治态度方面:
(一)以习近平新时代中国特色社会主义思想为指导,以加强对同学的政治引领为根本,以全心全意服务同学为宗旨。(10分)
(二)理想信念坚定,热爱和拥护中国共产党,具有强烈的爱国意识、爱国情感,及时向同学传达党的声音和主张,引导广大同学自觉把个人理想融入到党和人民的共同奋斗之中。(10分)
第三条 道德品行方面:
(一)积极弘扬和践行社会主义核心价值观,品行端正、作风务实、乐于奉献。(10分)
(二)具有全心全意为广大同学服务的觉悟和能力。(10分)
校团委指导学生会主要负责人

以上自评公开内容如有不实情况,可发送邮件至河北省学联秘书处邮 箱hebeixuelian@163.com或 全 国 学 联 秘 书 处 邮 箱xuelianban@126.com反映。